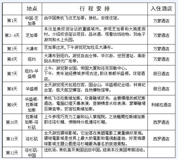
停留11天,日期:2011年7月1日10月之间
参观芝加哥、纽约、华盛顿、拉斯维加斯和洛杉矶

旅游团(最少人数15人)每人12天费用
旅游团费:每人12天费用: 约人民币3.9万元 (国际机票可能略有浮动)
团费包括: 1.国际机票;2.安排酒店住宿(3-4星级宾馆,俩人一间 );3.机场接送,城市间交
通;4.部分景点门票及翻译、导游;5.司机、导游小费;6.餐费。
团费不含: 所有个人费用。
备 注:提供团员名单 (包括出生年月,性别,护照号码,职务等)
美国北伊利诺州外国投资中心
项目咨询中国机构:海南诚一管理咨询有限公司 联系人:丁女士
联系地址:海南省海口市海秀东路39号申鑫国际广场A706
联系电话:0898-66550102/03/04 13876787388 18976081977
